Caso de Éxito: Level Up AI Core
La Transformación de una Agencia a través de un Ecosistema de IA Integrado
Este documento detalla el diseño, implementación y el impacto de Level Up AI Core, un ecosistema de agentes de inteligencia artificial desarrollado por Pymes.ai. Esta suite de soluciones ha transformado la operativa de Level Up Media PR, pasando de un modelo de gestión manual y reactivo a uno automatizado, proactivo y escalable que potencia la productividad del equipo y la experiencia del cliente.
Sobre Level Up Media PR
Level Up Media PR es la segunda agencia de marketing más grande de Puerto Rico, especializada en ofrecer soluciones integrales de marketing, pauta y publicidad. Su enfoque combina estrategias probadas y más de $10 millones de dolares invertidos en anuncios, lo que les permite implementar sistemas que generan resultados reales y medibles para los negocios.
Se enfocan en escalar empresas en 90 días o menos, ayudando a más de 130 negocios en distintos sectores a aumentar ventas, generar leads y optimizar sus procesos mediante estrategias digitales, automatización y ejecución completa por parte de su equipo.
Resumen Ejecutivo
Level Up Media
Level Up Media enfrentaba un desafío que trascendía la simple gestión de campañas: el agotamiento operativo. Un equipo reducido gestionaba un portafolio de clientes en expansión, lo que generaba cuellos de botella en la monitorización de anuncios, la gestión interna de proyectos y el seguimiento del ciclo de vida del cliente. La carga de trabajo manual limitaba el crecimiento y desviaba el talento de tareas estratégicas a operativas.
Para afrontar este desafío, y tras múltiples sesiones con directivos y miembros clave del equipo, Pymes.ai diseñó e implementó la Level Up AI Strategy: un plan integral para la adopción de inteligencia artificial y automatización en la mayoria de los procesos de la organización. A continuación, presentamos la matriz de oportunidades de implementación de IA que guió esta transformación.

Gráfico 1: Matriz AI de Oportunidades
Primeras Implementaciones (Quick Wins):
- Agente Supervisión de Campañas: Supervisa proactivamente el rendimiento en Meta Ads, alertando sobre desviaciones y oportunidades.
- Agente AI Reportes Campañas: Envío a todos los clientes respecto a las métricas de las campañas y el éxito de las mismas.
- Agente de Onboarding: Automatiza el onboarding, el seguimiento de hitos, el soporte inicial y la generación de referidos.
La implementación de este ecosistema ha liberado al equipo de Level Up de más de 150 horas de trabajo manual a la semana, ha eliminado la pérdida de tareas, ha fortalecido la relación con los clientes y ha creado un motor de crecimiento sostenible.
El Reto: Fricción Operativa a Escala
Aunque inicialmente se detectaron como problemas aislados, la causa raíz era común: procesos manuales que no podían escalar.
- Supervisión de Campañas Reactiva: El equipo no lograba analizar todas las campañas a tiempo. Las optimizaciones se retrasaban, se perdían oportunidades y el análisis manual era una tarea interminable y propensa a omisiones.
- Generación de Reportes a Clientes: Cada 15 días, invertían más de 100 horas en generar los reportes sobre las métricas de las campañas hacia los clientes, lo cual se convertía en tiempo que puede ser invertido en labores más de crecimiento para la organización.
- Ciclo de Vida del Cliente Fragmentado: El onboarding, los recordatorios, el seguimiento y el soporte dependían enteramente de la intervención humana. Esto no solo consumía tiempo valioso, sino que también creaba una experiencia de cliente inconsistente y reactiva.
El objetivo era crear un sistema central automatizado que permitiera al equipo delegar las tareas operativas a la IA para enfocarse en la estrategia, la creatividad y la relación con el cliente.
La Solución: El Ecosistema Integrado "Level Up AI Core"
Se diseñó una solución integral donde cada componente resuelve un problema específico, pero al mismo tiempo, algunos de ellos se comunican entre sí para crear un flujo de valor continuo.

Grafico 2: Level Up AI Core
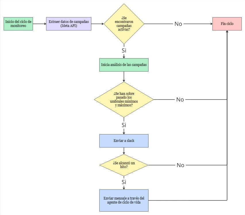
Componente 1: Agente Proactivo de Monitoreo de Campañas
Este fue el núcleo inicial del sistema. El agente se conecta directamente a la API de Meta Ads para extraer el Costo por Resultado a nivel de campaña. Su lógica es dual:
- Alerta por Costo Alto: Si una campaña supera el KPI establecido, envía una alerta a Slack para revisión inmediata.
- Alerta por Oportunidad: Si una campaña tiene un rendimiento excepcionalmente bueno (costo bajo), también notifica al equipo para que puedan escalar el presupuesto y maximizar los resultados.
Este agente eliminó la necesidad de revisión manual, permitiendo a los traffickers centrarse únicamente en las cuentas que requieren atención.

Componente 1: Flujo de Monitoreo de Campañas
Componente 2: Agente de Productividad Interna
Para eliminar la carga administrativa de la gestión de proyectos, este agente se integra con Zoom y ClickUp.
- Flujo de Trabajo: Después de cada reunión de equipo, el sistema procesa la transcripción, identifica las acciones y tareas asignadas verbalmente y las crea automáticamente en el dashboard de ClickUp, asignándolas al miembro del equipo correspondiente.
- Impacto: Es 100% autónomo. Liberó a los gerentes de 3 horas diarias de trabajo administrativo (1 hora de creación de tareas y 2 de seguimiento), garantizando que ninguna tarea se pierda y que todo el equipo tenga claridad sobre sus responsabilidades.

Componente 2: Flujo del Agente de Productividad Interna
Componente 3: Agente de Onboarding
Este agente se encarga de nutrir la relación con el cliente desde el primer día, funcionando como un conserje digital.
- Activación y Onboarding: El proceso se dispara automáticamente cuando un cliente, después de realizar su primer pago, agenda su llamada de onboarding en Calendly. El sistema envía recordatorios por WhatsApp y correo 24 horas y 15 minutos antes de la reunión.
- Seguimiento Proactivo y Gamificación: El agente se conecta con el Agente de Monitoreo para rastrear los resultados del cliente. Cuando se alcanzan hitos clave (ej. 100 leads generados), envía una felicitación automática y activa el sistema de recompensas de Level Up.
- Soporte Inteligente 24/7: Responde dudas de los clientes basándose en la documentación interna de la empresa. Para mantener la seguridad y la atención personalizada, el sistema escala la conversación a un manager cuando detecta una duda no documentada o que requiere acceso a sistemas sensibles (como la cuenta de Meta), asegurando una respuesta experta solo cuando es necesario.
- Motor de Referidos: Tras alcanzar hitos de éxito, el agente invita al cliente a participar en el programa de referidos de Level Up, convirtiendo a los clientes satisfechos en una fuente de crecimiento rentable.

Componente 3: Flujos del Agente de Onboarding (Onboarding, Soporte 24/7, Hitos y Referidos)
El Pilar de la Seguridad (by Pymes.ai)
Un pilar fundamental del ecosistema es la seguridad de los datos. Ningún agente tiene acceso directo a información sensible de los clientes, como cuentas publicitarias o datos de facturación. Los sistemas operan sobre metadatos y resultados, y cualquier acción que requiera acceso directo es escalada a un miembro autorizado del equipo humano.
Resultados y Beneficios Clave
La implementación de Level Up AI Core ha generado un impacto transformador en toda la organización:
Ahorro Masivo de Horas-Hombre
Combinando los tres agentes, se le ahorra al equipo más de 600 horas de trabajo al mes, el equivalente a la carga de trabajo de casi 4 empleados, liberándolos para que se enfoquen en estrategia de alto impacto.
Eficiencia Operativa y Cero Errores
Se eliminó por completo la omisión de tareas y la supervisión tardía de campañas. La operación interna es más fluida y medible.
Experiencia del Cliente Proactiva
Los clientes ahora reciben un seguimiento constante y personalizado 24/7, lo que aumenta la satisfacción y la retención.
Motor de Crecimiento
El sistema de referidos automatizado ha convertido el éxito del cliente en una palanca de crecimiento para la agencia, aumentando la rentabilidad por cliente.
Retorno de la Inversión y eficiencia lograda
A fecha de hoy (Enero-2026), la implementación del ecosistema Level Up AI Core está generando un ahorro anual de 146.640 USD en costos operativos, lo que representa una reducción significativa en la carga de trabajo manual del equipo. Este impacto financiero se traduce en aproximadamente más del 10% de ahorro mensual, liberando recursos que ahora pueden ser invertidos en iniciativas estratégicas de crecimiento y expansión.

Resumen de Oportunidades de IA y Retorno de Inversión
Escucha el Testimonio del Cliente
Testimonio de Level Up Media PR
¿Listo para Transformar tu Organización?
Somos pymes.ai, aceleramos tu transformación hacia una organización AI - First.